赚钱思路
通过AI技术辅助生成高考学习资料,以小红书为平台分享高质量的高考复习笔记,吸引高考生及家长关注,通过橱窗带货和私域流量转化实现变现。
适合人群
适合对教育领域有兴趣,愿意为高考生提供帮助的个人或团队,尤其是熟悉高中知识点的教育工作者或学生。
上手难度
低至中等
操作流程方法
- 1. 准备工具
- 准备ChatGPT(或Kimi)和可画(或类似图文编辑工具)。
- 2. 收集资料
- 购买或收集手写笔记等资料,用于制作首图,增加真实感。

- 3. 生成笔记大纲
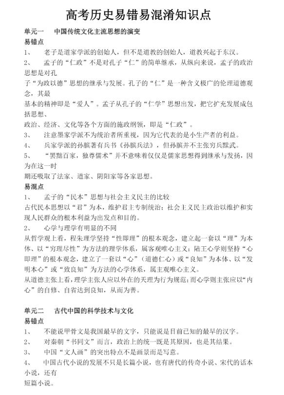
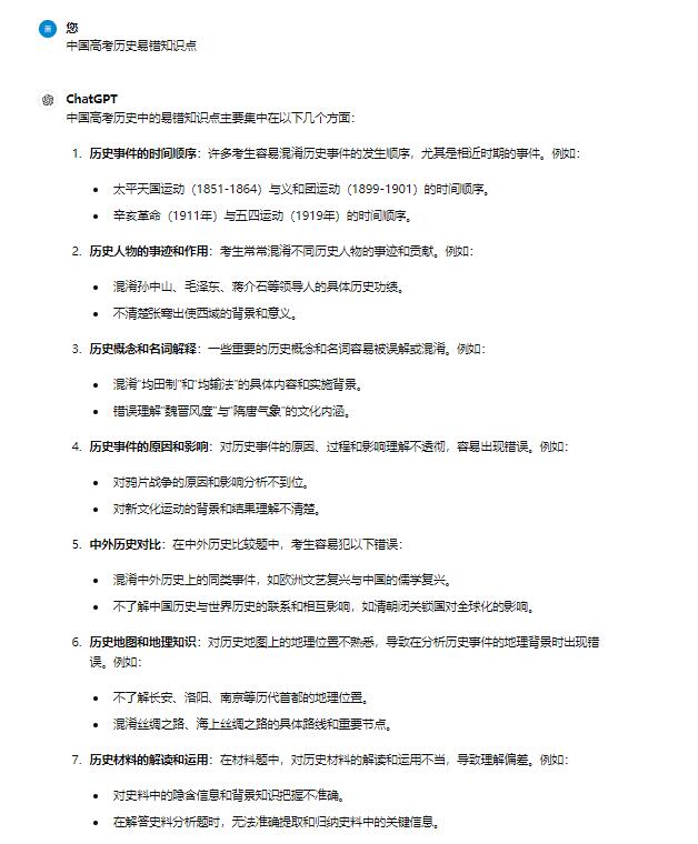
- 使用ChatGPT,输入提示词如“中国高考历史易错知识点”,获取笔记大纲。

- 4. 输出具体内容
- 根据大纲,利用ChatGPT生成具体的笔记内容。

- 5. 生成吸引人的标题
- 利用小红书爆款标题生成器,生成符合平台特点的吸引人标题。 这里我使用Kimi的小红书智能体生成

- 6. 编辑图文内容
- 使用可画等工具,将内容复制粘贴并编辑,加入配图,制作成易于阅读的笔记。

- 7. 发布笔记
- 将编辑好的图文内容和标题上传至小红书,并发布。
- 8. 引流私域
- 通过小红书群聊等方式,引导用户加入私域,如微信群等。
- 9. 私域变现
- 在私域提供高中课程辅导、高考志愿填报等服务,实现变现。
- 10. 持续互动
- 与用户保持互动,提供价值,建立信任,为长期变现打下基础。
案例点评
这个项目充分利用了AI技术在教育领域的应用,通过提供高质量的高考复习资料,满足了高考生的实际需求。同时,通过小红书平台的高曝光率,实现了快速引流和变现。项目的社会效益和经济效益兼具,能够帮助学生提高成绩的同时,为创作者带来收入,是一个双赢的局面。
使用工具
- ChatGPT
- 可画(或其他图文编辑工具)
通过这个案例,我们可以看到AI技术如何助力教育内容的创作和分享,为高考生提供有价值的学习资源,同时也为创作者开辟了新的变现途径。随着AI技术的不断发展,其在教育领域的应用将越来越广泛。
1 Comment
Dieser Artikel zur KI-Monetarisierung ist sehr wertvoll. Ich habe viel gelernt und er hat meine Sicht auf den Markt verändert.